The Problem
When messages (emails/SMS) start flooding in:
- If I fire off everything as soon as I get it, I will hit provider limits.
- That means rejections, retries, delays — worst case: user waits or critical message fails.
- I already have a queue layer using Amazon SQS, so messages are buffered — but I still needed to throttle consumption to fit the provider limits.
For email: “10 mails per second” → ~1 mail every 100ms.
For SMS: 1600 /minute → ~26.7 sms/sec → ~1 sms every ~37ms (though my implementation focuses on the email side for now).
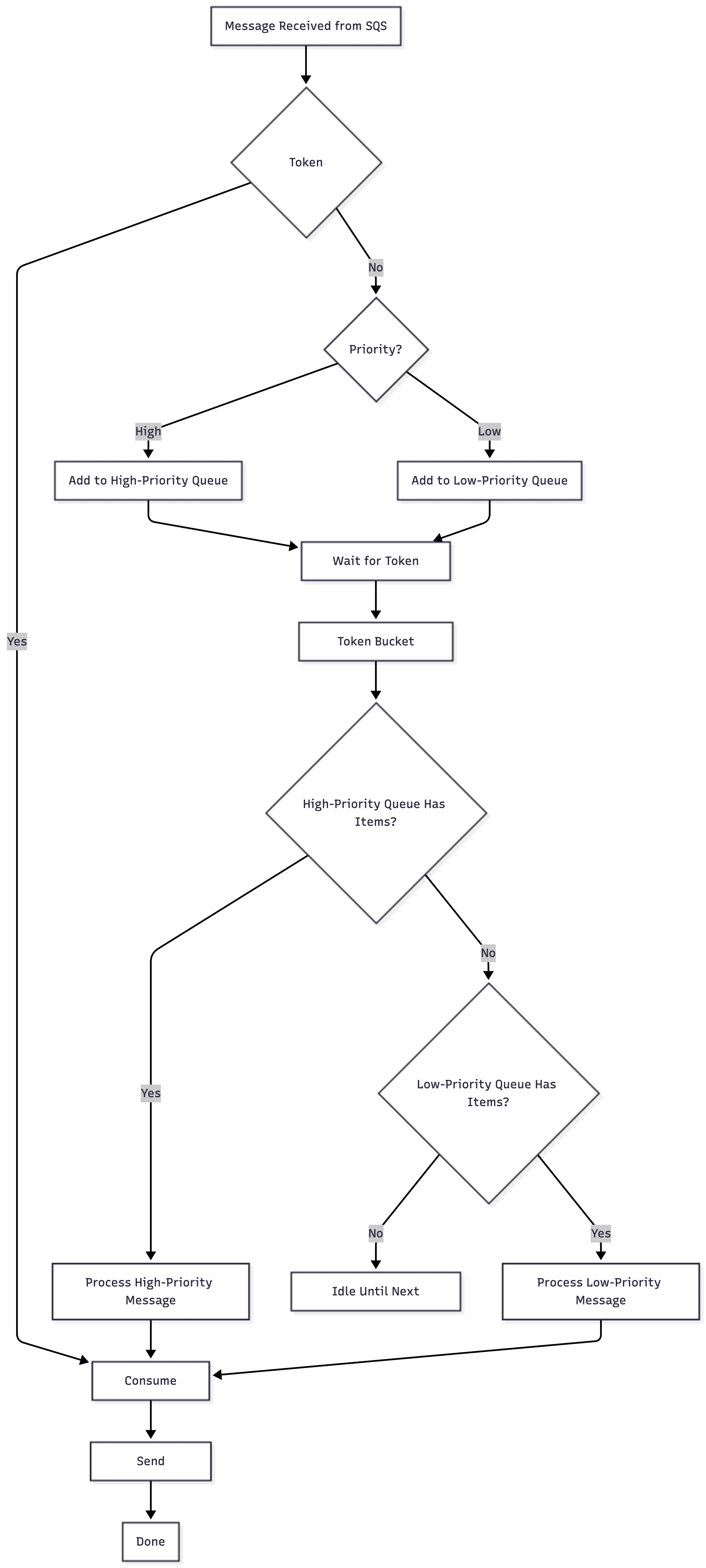
The Solution: Token Bucket + Priority
Here’s the logic I implemented in the consumer:
Here’s the logic I implemented in the consumer:
- Token bucket with a maximum number of tokens (for email: 10).
- Tokens get refilled at a fixed rate (for email: 10 tokens per second).
- Each time I want to send an email/SMS, I acquireToken() before sending.
- If a token is available: consume it → send message.
- If none are available: wait (queue internally) until tokens refill.
- Each time I want to send an email/SMS, I acquireToken() before sending.
- I introduced priority queues: high-priority vs low-priority messages.
- High-priority waiters get served first when tokens refill.
- Low-priority waiters are processed only after all high-priority waiters, given remaining tokens.
- The SQS consumer just pulls messages from SQS, then passes them to this rate-limiting layer. The layer handles when the actual send happens — respecting the token bucket. The SQS consumer just pulls messages from SQS, then passes them to this rate-limiting layer. The layer handles when the actual send happens — respecting the token bucket.
Here’s the summary in code (Node + TypeScript style) of the main service:
import { logger } from "@avenue/shared";
export class EmailRateLimiterService {
private tokens: number;
private readonly maxTokens: number;
private readonly refillRate: number;
private lastRefillTime: number;
private highPriorityWaiters: Array<() => void> = [];
private lowPriorityWaiters: Array<() => void> = [];
private processingTimer: NodeJS.Timeout | null = null;
constructor(maxTokens: number = 10, refillRate: number = 10) {
this.maxTokens = maxTokens;
this.tokens = maxTokens;
this.refillRate = refillRate;
this.lastRefillTime = Date.now();
}
async acquireToken(priority: "high" | "low"): Promise<void> {
this.refillTokens();
// Immediate token if available
if (this.tokens > 0) {
this.tokens--;
return;
}
// queue based on priority if there are no tokens available
return new Promise(resolve => {
if (priority === "high") {
this.highPriorityWaiters.push(resolve);
} else {
this.lowPriorityWaiters.push(resolve);
}
// Start processing if not already running
if (!this.processingTimer) {
this.processWaiters();
}
});
}
private processWaiters() {
this.refillTokens();
let processed = false;
// Process high priority waiters first
while (this.tokens > 0 && this.highPriorityWaiters.length > 0) {
this.tokens--;
const resolve = this.highPriorityWaiters.shift()!;
resolve();
processed = true;
}
// Then process low priority waiters
while (this.tokens > 0 && this.lowPriorityWaiters.length > 0) {
this.tokens--;
const resolve = this.lowPriorityWaiters.shift()!;
resolve();
processed = true;
}
// Schedule next check for waiters
if (
this.highPriorityWaiters.length > 0 ||
this.lowPriorityWaiters.length > 0
) {
const waitTime = Math.max(10, (1 / this.refillRate) * 1000);
this.processingTimer = setTimeout(() => {
this.processingTimer = null;
this.processWaiters();
}, waitTime);
} else {
this.processingTimer = null;
}
if (processed) {
logger.info("Rate limiter processed waiters", {
module: "email",
action: "rate-limiter-processed-waiters",
tokens: this.tokens,
highWaiters: this.highPriorityWaiters.length,
lowWaiters: this.lowPriorityWaiters.length,
});
}
}
private refillTokens() {
const now = Date.now();
const elapsed = (now - this.lastRefillTime) / 1000; // seconds
const tokensToAdd = elapsed * this.refillRate;
this.tokens = Math.min(this.maxTokens, this.tokens + tokensToAdd);
this.lastRefillTime = now;
}
getAvailableTokens() {
this.refillTokens();
return Math.max(0, this.tokens);
}
getQueueStatus() {
return {
availableTokens: this.getAvailableTokens(),
highPriorityWaiters: this.highPriorityWaiters.length,
lowPriorityWaiters: this.lowPriorityWaiters.length,
};
}
}
export const emailRateLimiter = new EmailRateLimiterService(10, 10);
How It All Fits Together
- The SQS consumer picks up a message (email or SMS) from the queue.
- Before actually sending, it calls the rate-limiter's
acquireToken(), with appropriate priority. - If a token is immediately available → send now.
- If not, the message handler waits (i.e., the
acquireToken()promise resolves later) until tokens refill and the queued waiter is dequeued. - When tokens refill (via
refillTokens()),processWaiters()is triggered and resolves waiters in priority order. - This ensures we never send more than our allowed rate, while still using the queue for burst smoothing.

Why this works?
- Providers’ limits respected: You’ll never go above e.g. 10 mails/sec for SES.
- Back-pressure built in: Instead of flooding senders, you naturally throttle.
- Priority handling: Urgent messages get out quickly, non-urgent ones wait politely.
- Minimal complexity: Instead of a full job-queue system with custom rate logic, we reuse SQS + a lightweight in-process limiter.
- Scalable for SMS too: Just tune the bucket size and refill rate for your SMS endpoint (e.g., ~26 tokens/sec for 1600 /min).